
(图片来源:摄图网)
北京时间11月7日,特斯拉年度股东大会在美国得克萨斯州奥斯汀举行,特斯拉股东以超过75%的票数通过了马斯克的10年期薪酬计划,该计划总价值约为1万亿美元,远超2018年已被特拉华州法院否决的560亿美元旧方案,堪称有史以来企业高管最高的激励方案。
但马斯克要拿到这笔天价酬劳,需要完成一系列极具挑战性的目标。根据该协议,马斯克需要在未来十年将特斯拉市值从当前的1.5万亿美元增长至8.5万亿美元(需增长5倍以上)、交付2000万辆汽车、销售100万台Optimus人形机器人、投放100万辆Robotaxi(自动驾驶出租车)以及使FSD订阅用户增至1000万等。只有达成这些目标,马斯克才能获得相应的特斯拉股票作为酬劳。
投票结果发布后,马斯克第一时间登台,与旗下人形机器人Optimus进行了一场别开生面的“斗舞”。他直言,机器人将成为“有史以来影响力最大的产品”,远远超过手机,也超过任何东西。
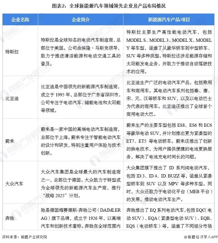
当前全球新能源汽车领域市场呈现出明显的寡头垄断格局,由特斯拉和比亚迪两家领头企业主导。特斯拉凭借其技术创新和全球布局,在市场中占据领先地位。不过,在2025年8月的全球销量排名中,特斯拉以14.68万辆位居第二,仅次于比亚迪的31.63万辆,领先吉利银河10.68万辆。

如果说电动车是特斯拉的现在,那Optimus人形机器人就是马斯克押注的未来。该项目于2021年首届特斯拉人工智能日首次发布,是特斯拉AI战略的核心组成部分,与自动驾驶、Robotaxi等业务共同构成其人工智能生态。
特斯拉的人形机器人商业布局较为领先,坚持高度自研路线,电机、控制器和电子设备均为自主设计制造。早在2023年8月,至少有五个原型机器人已能独立行走。目前,Optimus已展示出在特斯拉餐厅铲爆米花等实际工作能力,动作日益娴熟,最新消息显示,特斯拉已启动Optimus试生产产线,落户弗里蒙特工厂,目前为手动组装。

9月30日,特斯拉宣布,其人形机器人Optimus计划于2025年底推出第三代产品,2026年启动量产。马斯克预计2030年前实现年产100万台的目标。此外,特斯拉年度股东大会上,马斯克透露当Optimus年产能稳定达到百万台级别后,单台生产成本有望控制在2万美元以内。
除了人形机器人,马斯克在演讲中还透露了FSD技术的新进展:“有信心在未来几个月内,让FSD功能支持司机开车时同时发短信”,这意味着自动驾驶系统的安全性与智能化水平将再迈台阶。
马斯克曾带领特斯拉从濒临破产成长为全球市值最高的汽车制造商之一,这场“万亿美元的赌约”本质上是股东对马斯克 “技术颠覆能力” 的再次押注,未来十年,随着Optimus、Robotaxi、FSD等业务的逐步落地,特斯拉或将从新能源汽车企业,蜕变为覆盖交通、机器人、人工智能的综合性科技巨头。
前瞻经济学人APP资讯组
更多本行业研究分析详见前瞻产业研究院《2025年中国人形机器人产业发展蓝皮书——人形机器人量产及商业化关键挑战》
同时前瞻产业研究院还提供产业新赛道研究、投资可行性研究、产业规划、园区规划、产业招商、产业图谱、产业大数据、智慧招商系统、行业地位证明、IPO咨询/募投可研、专精特新小巨人申报、十五五规划等解决方案。如需转载引用本篇文章内容,请注明资料来源(前瞻产业研究院)。
更多深度行业分析尽在【前瞻经济学人APP】,还可以与500+经济学家/资深行业研究员交流互动。更多企业数据、企业资讯、企业发展情况尽在【企查猫APP】,性价比最高功能最全的企业查询平台。
品牌、内容合作请点这里:寻求合作 ››


让您成为更懂趋势的人
想看更多前瞻的文章?扫描右侧二维码,还可以获得以下福利:
下载APP
关注微信号
扫一扫下载APP
与资深行业研究员/经济学家互动交流让您成为更懂趋势的人
违法和不良信息举报电话:400-068-7188 举报邮箱:service@qianzhan.com 在线反馈/投诉 中国互联网联合辟谣平台
Copyright © 1998-2026 深圳前瞻资讯股份有限公司 All rights reserved. 粤ICP备11021828号-2 增值电信业务经营许可证:粤B2-20130734