2026年3月28日,葡萄牙波尔蒂芒赛道。
一辆张雪机车820RR-RS赛车率先冲过终点线,中国制造的名字第一次出现在世界超级摩托车锦标赛(WSBK)的冠军榜单上。
消息传回后,行业沸腾了,但夺冠的张雪机车所在城市——重庆,却因为张雪一句“一个子也没有”被推上风口浪尖。
事实上,很多人没看到的是,在世界冠军背后,重庆正肩负着更重要的职责:为整个摩托车产业,探明下一步该怎么走?
这是一个典型的“十字路口”时刻——向左,深耕燃油机车,走高端化、品牌化之路;向右,换道电动化,抢占新能源两轮车的全球市场。
两个方向,各有其路,各有其难。
一、向左:燃油车的高端化与品牌化突围
尽管“电动化”口号震天响,但全球摩托车市场的利润大头,依然在燃油车领域。
2025年,中国排量250cc以上的大排量休闲娱乐摩托车产销分别达到95.37万辆和95.23万辆,同比增长23.3%和25.87%,增速远超全球大排量市场平均水平。这说明,高端燃油摩托车的市场需求正在爆发。
更重要的是,大排量摩托车的单车利润是小排量车型的5-10倍。
本田、杜卡迪、雅马哈等国际品牌之所以能维持高利润率,靠的正是大排量高端车型的品牌溢价。
而张雪机车的夺冠揭示了一个事实:
夺冠车辆全车配件均可实现“纯国产”,这意味中国企业在发动机、车架、电控等核心领域已经实现了技术突破,中国制造在燃油摩托车技术层面已具备世界级竞争力。
是时候在摩托车最尖端的市场,和传统大品牌掰掰腕子了。
但是,想要走好燃油车高端化、品牌化这条路并非那么容易。作为深耕产业研究和区域产业发展28载的专业智库,前瞻产业研究院认为,重庆需要牢牢把握三大战略支点:
①从“贴牌出海”到“品牌出海”
这是重庆摩托车产业最需破解的痛点。
数据显示,重庆摩托车出口业务中,约70%以OEM贴牌模式进行,自主品牌出口仅占30%左右。
虽然出口了大量产品,但获得的更多是加工制造环节的微薄利润,品牌溢价、渠道利润和终端用户忠诚度大多被海外品牌商掌握。
重庆可以考虑提供专项基金支持,支持企业收购国际知名品牌,推动“整车+供应链”抱团建立海外产业园。
②技术攻坚突破“卡脖子”环节
向左走,技术是绕不开的坎。
虽然张雪称夺冠机车的组件在重庆即可配齐,但是现实中,该机车仍然使用了部分国外产品,比如Brembo的制动系统、KYB的减震系统、Arrow的排气系统灯等。
这说明在部分关键技术上,国内供应链可以说“能用”,但离顶级还有一定距离,目前仍需依赖进口。
但好消息是,中国企业正在加速突围。
近期最让人鼓舞的消息是,2026年3月20日,隆鑫通用成功实现中国摩托车行业首台搭载GDI(缸内直喷)技术的发动机点火。
长期以来高端两轮燃油动力技术由欧美日巨头主导,GDI是其中的关键核心技术之一。
③构建赛事经济生态圈
赛车运动是最好的“品牌广告”。张雪机车的WSBK夺冠已经证明,赛道上的胜利能够直接转化为品牌认知和销售增长。
重庆可以规划建设国际标准A级赛道,引进国际知名赛事IP,并整合长江沿线山水资源,深化摩托车产业与文旅融合发展。
这不仅能提升品牌影响力,更能创造新的产业附加值。
当然,对于地方政府而言,更需要意识到的是向左走的风险。
燃油车本就是存量市场,加上国际巨头数十年的品牌与技术壁垒,塑造如同高山般难以逾越的进入壁垒,想要分一杯羹,需要十年如一日的坚守与投入。
更重要的是,全球“碳中和”浪潮不断压缩燃油车的发展空间,这条高端化之路,也可能是一条 “越走越窄” 的路径。
那么,向右又如何?
二、向右:电动化的“换道超车”
相较于向左走的风险,向右走的选择明显安全得多。
如果说燃油车是前景不明的零和博弈,那么电动摩托车就是近在眼前的增量机遇,更是重庆摩托产业打破困局、实现换道超车的关键突破口。
这里有有实打实的市场数据作为支撑——国际能源署(IEA)预测,2025年到2033年,全球电动两轮车市场将以每年11%的速度增长,市场规模预计从2024年的445亿美元增至2033年的1143亿美元。

翻倍不止的市场空间,足以改变任何产业参与者的命运。
更重要的是,电动化重新定义了游戏规则。
在燃油车时代,中国企业在发动机、变速箱等核心技术上落后数十年,始终难以突破技术壁垒。即便技术突破了,往往还要面对国际巨头精密编织的专利网络阻挡。
但在电动化领域,电池、电机、电控的差距相对较小,甚至取得了领先。

面对这样的时代机遇,重庆市政府的判断非常清晰。
2025年7月,重庆市政府办公厅印发《重庆市智联电动车产业发展行动计划(2025—2027年)》,明确提出:到2027年,全市电动车年产量超过1500万辆,其中电动摩托车占比超过80%,建成智联电动车全球产业基地。
机遇在前,方向已明,但想要在电动化赛道上站稳脚跟、实现真正的换道超车,重庆摩托产业需聚焦三大核心战略方向。
①聚焦“三电”核心技术
电动摩托车的核心竞争力在于电池、电机、电控“三电”系统。
大足区委书记徐晓勇在摩托车产业高质量发展大会上强调,要“力争在动力电池、驱动电机、电控系统等‘三电’核心技术领域取得实质性突破”。
地方应当引导企业加大研发投入,加强产学研协同攻关,巩固在电池续航、快充效率方面的优势,部署紧密的“三电”知识产权网络,让中国电动摩托真正拥有不可替代的核心竞争力。

②构建“智联电动车”产业生态
当下的电动化战略不应该是简单的“油改电”,而要导向“智联化”与“电动化”的深度融合。
《重庆市智联电动车产业发展行动计划》提出,要打造智联电动车产业大脑,基于“人工智能+数据要素”,聚焦产业链关键环节和高频应用场景,实现车辆全生命周期的数字化服务管理。
同时,要推动产业链上下游协同发力,培育一批智联化配套企业,完善智能硬件、软件服务等配套体系,让未来的电动摩托车超越单纯的交通工具范畴,成为集出行、数据、服务于一体的智能终端。
③抢占全球新兴市场
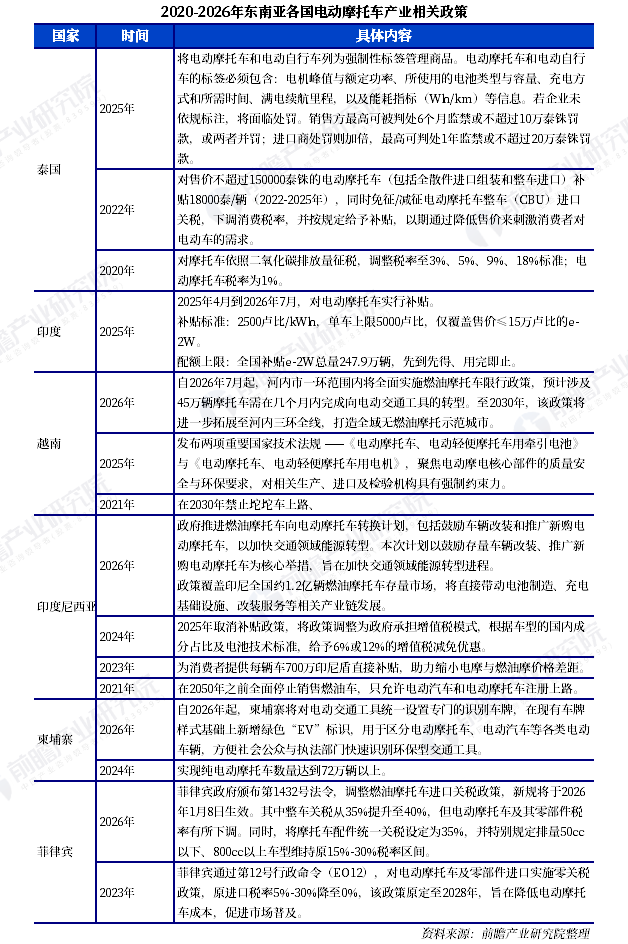
在燃油车领域,欧美日是主战场;但在电动摩托车领域,东南亚、非洲、拉丁美洲等新兴市场才是真正的“蓝海”。
在全球碳中和背景下,东南亚各国大力发展电动两轮车(包括电动摩托车在内的)市场,推行以旧换新、减免电动车税收等政策,同时鼓励铺设充电设备,加快推动电动两轮车的普遍适用性,持续助力“油改电”。
此外,东南亚国家受限于经济发展水平和道路铺设情况,大型汽车和新能源车较难推广,而摩托车具有更大的市场规模,随着禁摩令的实施,电动摩托车市场将持续快速发展。

可以预见电动摩托车作为更加安全、环保的交通工具,有望在东南亚地区迎来快速的需求增长。
当然,向右走同样面临挑战,电动摩托车的技术路线尚未完全成熟,电池续航、充电设施、安全性能等问题仍需突破。
此外,传统摩托车企业的“燃油思维”惯性也是一大障碍。从“内燃机”到“电机”,不仅是技术转型,更是组织能力、人才结构、商业模式的全方位重构。
三、向左还是向右?——这不是“二选一”的命题
表面上看,“向左”和“向右”是两个方向。但深入分析会发现,这不是一个非此即彼的选择题,而是一个“既要又要”的平衡术。
首先,在摩托车领域,燃油车和电动车暂时还没有直接冲突,反倒是扮演着不同关键角色、共同托举产业升级的黄金搭档。
燃油车贡献利润,电动车布局未来。在内燃机依然受追捧的摩托车领域,以燃油业务的稳健利润,支撑当下生存与转型底气;以电动业务的战略布局,则可以投资未来增长与制高点。
其次,燃油摩托车与电动摩托车在供应链体系上存在高度同源性与共享性,所以二者在一定阶段内能够低成本、高效率协同发展。
摩托车与智能网联新能源汽车的技术供应链约60%至70%具有共用性,差异主要集中于动力总成。
发展燃油摩托车,其车架设计、悬挂调校、制动系统、空气动力学方面的技术积累,冲压、焊接、涂装、总装等工艺环节,精密机加、模具开发、质量检测体系,未来可以低成本迁移到电动摩托车产业上。
检测设备、维修工具、仓储物流以及部分售后服务体系,燃油摩托车和电动摩托车也可共享,降低总投资与成本。
换句话说,重庆的“向右”不是从零开始,而是站在新能源汽车产业的肩膀上。
第三,不同市场的需求不同:欧美市场偏爱大排量燃油机车,东南亚市场青睐电动两轮车,非洲市场需要性价比高的通勤工具。
重庆摩托车的目标是“全球市场”,这意味着产品线必须足够丰富——既有高端燃油车打品牌,也有电动车型铺渠道。
事实上,2025年,重庆电动摩托车产量达308.1万辆,同比增长54.1%,而250cc以上大排量燃油摩托车产量约25万辆,占全国比重超25%。
2个方向都在增长,说明“双轮驱动”是可行的。
四、无论向左还是向右,都需要一场“系统升级”
张雪机车的夺冠,无疑证明了中国摩托车的“制造能力”,证明了重庆摩托人能造出世界一流的产品。
但制造能力只是基础,想要真正实现产业升级,无论向左深耕燃油高端化,还是向右布局电动化,重庆摩托产业都必须完成3场深刻的“系统升级”,打破现有瓶颈,构建全新的产业生态。
第一场升级:从“政策招商”到“资本招商”
张雪那句“重庆没给过我一分钱”,戳中的正是资本生态的短板。夺冠前,浙江国资以9000万元领投张雪机车;夺冠后,重庆两江新区才火速“补课”,规划200亩新生产基地。
这不是“给地”与“给钱”的优劣之争,而是产业生态的完整性之争。未来的产业竞争,是“产业链+资本链+人才链+创新链”的系统竞争。
对此,地方政府更应主动作为、精准发力:
一是牵头设立摩托车产业专项投资基金,重点扶持核心技术研发、高端品牌培育和优质企业成长;
二是搭建资本对接平台,推动本地车企与创投机构、国有资本深度合作;
三是完善企业上市扶持政策,培育一批具有资本吸引力的龙头企业。
第二场升级:从“产品出海”到“品牌出海”
重庆每生产10辆摩托车,就有近8辆销往海外,但约70%以贴牌代工形式出口。这意味着,利润的大头被品牌方拿走了。
地方政府应当主动扛起责任,多措并举推动品牌出海:
一是设立品牌出海专项基金,对企业海外参展、品牌宣传、海外渠道建设给予资金补贴;
二是搭建海外展示与交流平台,组织本地车企抱团参加国际顶级摩托车展会,提升区域品牌影响力;
三是推动海外品牌认证与标准对接,帮助企业突破海外技术壁垒、贸易壁垒;
四是依托重庆自贸区、中欧班列等优势,支持企业在海外建设运营中心、仓储物流基地和售后服务体系;
五是培育国际化品牌人才,与高校、行业协会合作开展专项培训。
第三场升级:从“单打独斗”到“生态协同”
重庆拥有51家整车企业和410余家零部件企业,但企业间多为简单的配套关系,缺乏技术共生的深度协同。
未来的竞争是“生态之争”。重庆市正在推动燃油、电动摩托车两大“产业大脑”建设,已有23家摩托车企业建成“未来工厂”,数字化生产线占比达68%。这是从“物理集聚”走向“化学融合”的关键一步。
地方政府应乘势而上、持续发力,推动生态协同走深走实:
一是加大产业大脑建设投入,完善“人工智能+数据要素”的服务功能,提升“四链”“四侧”协同效能;
二是牵头组建摩托车产业协同联盟,引导整车企业与零部件企业、研发机构、高校深度合作;
三是优化产业园区布局,打造特色产业集群;
四是定期组织产业生态对接座谈,打破企业间的信息壁垒。
结语:十字路口,不是终点,是起点
张雪机车夺冠,是中国摩托车产业的一个里程碑。
但里程碑不是终点,而是新的起点。
向左,深耕燃油车高端化,是一条“越走越深”的路——需要在品牌、技术、赛事上持续投入,与国际巨头正面竞争。
向右,换道电动化,是一条“越走越宽”的路——需要在新赛道建立规则、定义标准、抢占先机。
两条路并非对立,而是互补。燃油车贡献当下的利润与品牌高度,电动车布局未来的增量与生态话语权。
正如光明网评论所言:“对任何一个工业门类投入足够的耐心和关注,就一定会收获极佳的回报。”重庆摩托车产业需要的,正是这种耐心与定力——无论向左还是向右,只要方向对了,就不怕路远。
前瞻产业研究院,作为深耕产业研究28年的国家级智库,持续追踪中国高端制造及区域产业发展,为政府及企业提供产业规划、产业招商、园区规划、产业大数据等一站式解决方案。

如果你正在思考:摩托车产业如何实现“双轮驱动”?如何精准招商补链强链?如何构建“资本+产业”驱动的城市发展新范式?
欢迎联系前瞻产业研究院,让我们一同为中国摩托车的下一个冠军,铺好赛道。
品牌、内容合作请点这里:寻求合作 ››


让您成为更懂趋势的人
想看更多前瞻的文章?扫描右侧二维码,还可以获得以下福利:
下载APP
关注微信号
扫一扫下载APP
与资深行业研究员/经济学家互动交流让您成为更懂趋势的人
违法和不良信息举报电话:400-068-7188 举报邮箱:service@qianzhan.com 在线反馈/投诉 中国互联网联合辟谣平台
Copyright © 1998-2026 深圳前瞻资讯股份有限公司 All rights reserved. 粤ICP备11021828号-2 增值电信业务经营许可证:粤B2-20130734