


北斗三号系统提供全球服务一周年发布会召开
日前,北斗三号系统提供全球服务一周年发布会在京召开,介绍2019年北斗系统在系统建设、应用推广、国际化发展等方面取得的成果。发布会指出,北斗提供全球服务以来,国家各行各业应用北斗的信心倍增,全面布局北斗产业,“北斗+”“+北斗”的产业生态体系进一步丰富完善,北斗规模化、产业化和国际化应用再上新台阶。发布会指出,2020年6月前,我国计划再发射2颗地球静止轨道卫星,届时将全面建成北斗三号系统。2035年,将建成以北斗系统为核心,更加泛在、更加融合、更加智能的国家综合定位导航授时体系,进一步提升时空信息服务能力,实现北斗高质量建设发展。
实践二十号卫星完成第四次变轨控制
31日,实践二十号卫星顺利完成第四次变轨控制,从星箭分离的预定轨道精确变轨至距离地球3.6万公里的地球同步轨道,并完成定点、开通载荷。实施轨控任务的西安卫星测控中心工程师在发射前通过多种最优化方法,仿真计算了火箭将卫星送到不同远地点高度下的10余份方案预案。此次卫星入轨的超同步地球轨道,升交点和远地点相差10余度。西安卫星测控中心第一次实施这种变轨任务。后续,实践二十号卫星还将进行三次变轨操作。
北斗卫星导航系统首次应用于运输航空
日前,首架安装北斗卫星导航系统的运输飞机在新疆喀什平稳着陆。这是北斗卫星导航系统在中国民航运输航空的首次应用,实现了基于北斗的运输飞机全程定位和追踪,对提高民航安全水平、提升民航国际竞争力和话语权意义重大。根据计划,到2023年年底前,将实现民航运输飞机全部具备基于北斗的定位与追踪能力,实现航班全球追踪自主可控、北斗定位与追踪设备研制自主可控;到2035年,将实现中国民航运输飞机使用北斗进行自主导航。

中国东方红五号新一代大型卫星平台首飞成功
5日,我国研制的发射重量最重、技术含量最高的高轨卫星——实践二十号卫星,经历七次轨道机动后,在36000公里高度的地球同步轨道成功定点,这标志着东方红五号卫星公用平台首飞成功。实践二十号卫星由中国航天科技集团有限公司五院抓总研制,发射重量8吨多,平台单机国产化率达100%,设计寿命长达16年,搭载了十多项国际领先的技术验证载荷。
高景一号01组卫星在轨稳定运行3周年
高景一号01组卫星是中国航天科技集团有限公司商业遥感卫星星座系统的首发双星,入轨后运行稳定,至今累计获取400万景图片。高景一号01组卫星成功发射及在轨投入商业运营后,图像产品质量优良。这标志着航天东方红公司对商业遥感卫星领域进行的探索与创新实践取得了阶段性成果。
第16届国际空间法模拟法庭竞赛落幕
日前,中国空间法学会第16届CASC杯曼弗雷德·拉克斯国际空间法模拟法庭竞赛在北京圆满落下帷幕。经过激烈角逐,北京大学代表队、中国政法大学第二代表队和中国政法大学第一代表队分获冠亚季军。该竞赛是1992年创办的年度世界级模拟法庭大赛,中国空间法学会自03年开始组织的国内竞赛是其全球竞赛体系的重要组成部分,目前已成功举办16届。
中国航天科技集团有限公司召开2020年型号工作会议
2日,中国航天科技集团有限公司召开2020年型号工作会议。会议以习近平新时代中国特色社会主义思想为指导,全面贯彻党中央、国务院、中央军委关于航天事业发展的一系列重大战略部署,深入落实习近平总书记重要指示批示要求,对2019年型号科研生产工作进行总结,全面部署2020年型号科研生产任务。集团公司党组书记、董事长吴燕生在会上作重要讲话。
航天科技六院推进国家航天动力产业计量测试中心建设
日前,由航天科技集团六院计量所牵头负责的国家航天动力产业计量测试中心建设工作各项工作正在有序推进中。在该中心品牌效应带动下,六院与湖北省国防工办、中国航天科工航天三江等为代表的军工企业及武汉有关高校开展了协作交流,初步形成了华中地区显著的军品横向协作和民用计量测试市场空间,为提升能力、锤炼品牌和促进效益打下基础。
航天科技五院航天恒星公司携多款卫星应用产品亮相中国海博会
近日,2019届中国海洋经济博览会在深圳开幕。航天科技集团五院航天恒星公司作为集团公司卫星应用主要支撑单位,在博览会上全方位地展示了中国航天卫星应用在海洋领域的最新成果,备受关注。此次博览会上,该公司与50余家外方、国家部委、企业单位进行了科技交流,对接了需求和合作方向,为后续技术创新、产业推广、国际项目落地赢得了机会。

印度确认第二次登月计划和首次载人航天计划
印度航天局局长于1月1日证实,2020年将尝试进行第二次登月任务,这将成为印度航天计划的重中之重。在元旦新闻发布会上,印度空间研究组织(ISRO)主席Kailasavadivoo Sivan表示,Chandrayaan-3月球着陆任务以及Gaganyaan人类航天计划将是2020年ISRO的首要任务,不会拖延到2021年。
NASA发现新生恒星宇宙雪花群
NASA斯皮策太空望远镜拍摄的一张图像显示了新形成的恒星在星系团内部形成的“宇宙雪花”。据报道,新恒星呈现粉红色和红色的圆点状,星系团向外螺旋状旋转,看起来像一片由气体和尘埃组成的雪花。雪花星系团距离地球2600光年。这些只有10万年历史的新恒星还没有离开它们的出生地点。随着时间推移,每颗恒星的自然漂移运动将使“雪花”消失。
NASA“火星2020”漫游车首露真容
近日,美国NASA首次揭开了“火星2020”漫游车的“真容”。“火星2020”漫游车长3米、宽2.7米,配备6个轮子,可在岩石上如履平地。它装备了探地雷达,它将为火星宇航员搜寻关键的资源——地下水冰、以及小块咸水区域。另一个仪器是一项技术演示仪器,它将从以二氧化碳为主的火星大气中产生氧气。
新研究发现外星星球上有水
一项新的研究发现,在系外行星上,水既普遍存在,又出人意料地稀少:许多遥远的星球上都有水,但比预测的要少。研究人员说,这些发现可能揭示了行星的形成方式,包括我们太阳系中的行星。
金星上可能存在有活火山
一项新研究表明金星可能仍然存在活火山,而且最近的火山爆发可能只发生在几年之前。科学家们在进行的大气层中发现了微量硫气体。此外,大约在十年前,对欧洲航天局金星快车探测器数据进行了分析之后,科学家们认为金星上的一些熔岩流年龄小于250万年,甚至可能小于25万年。

近期,俄罗斯联邦航天局内部披露了其最新的月球探测计划,公布了无人和载人月球探测的整体方案,明确将于2031年执行载人登月任务,于2031~2035年将四个探测器发送至月球,最终建立月球基地。该消息一经公布,引发各国的高度关注。
俄罗斯的航天政策
俄罗斯航天业的法律法规相对来说较为完善,所有涉及航天活动的有关法律体系中主要包括以下几个层次:首先是1993年出台的《俄罗斯联邦空间活动法》,所有航天领域内的其他法律法规的制定均应以此为基准;第二层是俄罗斯总统令,这逐渐成为俄罗斯国家航天活动调节中的重要的法律渊源;第三层是政府令,即在国家航天活动法的基础上,根据总统令的基本要求,按照行业和具体业务的内容分类,对俄罗斯国家航天活动制定的政府文件,政府令保证了俄罗斯国家空间研究和探索活动有序地进行,使国家相对完整的立法体系得到体现;第四层是行业的有关规定和规章制度,内容涉及国家航天活动的各个具体环节和内容。
此外,俄罗斯还制定了相关领域的政策,例如遥感领域,2005 年出台了《批准高分辨率资源卫星DK 航天测绘计划,地面遥感数据的接收、处理和分发规定》、2006 年出台了《俄罗斯联邦建立和发展空间数据基础设施纲要》、2007 年公布了《地理空间信息获取、利用和提供规定》、2010 年出台了《2020 年前俄罗斯联邦国家测绘发展纲要》、2013 年发布了《地球遥感数据条例》等。2009 年,俄政府在政策和经济上加大了支持力度,推进其在卫星相关技术等方面的快速发展。

经过两轮的改革重组,目前俄罗斯航天工业主要包括以下两个部分:1)国防部:总统直接领导下的联邦国防订货局、航天司令部和总装备部主要负责军用航天器发射、测控、情报及航天发射场的管理;2)航天国家集团:管理联邦民、商用航天活动;负责起草经费预算草案、议案及航天活动规划、政策,由总理上交联邦委员会(即上议院/联邦会议)开会讨论,审议通过后向总统提交,由总统审批签发,批准后获财政部拨款,既享有政府机关的行政职能,又保留企业职能。ROSCOSMOS在第二轮航天工业改革后组建,吸纳了原隶属于航天局的多家从事航天与导弹系统及相关部件研制的研究机构和生产企业,承担国家订货方和总承包商的双重角色。

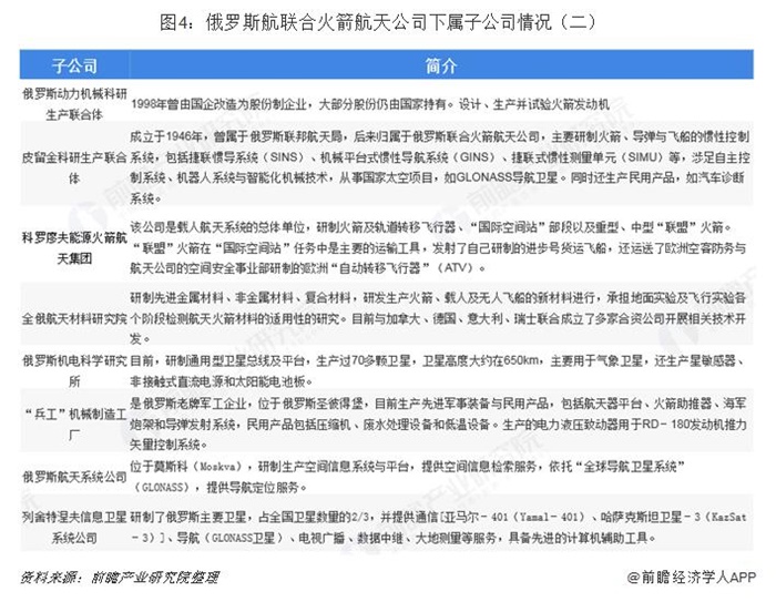
目前,联合火箭航天公司几乎囊括了俄罗斯航天领域内的所有企业、设计局与科研单位。



航天飞机
航天飞机是可以重复使用的、往返于地球表面和近地轨道之间运送人员和货物的飞行器。它在轨道上运行时,可在机载有效载荷和乘员的配合下完成多种任务。航天飞机通常设计成火箭推进的飞机,返回地面时能像滑翔飞机或飞机那样下滑和着陆。航天飞机为人类自由进出太空提供了很好的工具,是航天史上的一个重要里程碑。
航天飞机的飞行轨道通常是近地轨道,高度在1000公里以下。需要在高轨道运行的有效载荷,也可以由航天飞机送上近地轨道后再从这个轨道发射进入高轨道。航天飞机的运载能力较大,往往采用多级组合的形式,可以串联或并联,也可以串、并联结合。
航天飞机进入轨道的部分叫做轨道器。它具有一般航天器所具有的各种分系统,可以完成多种功能,包括人造地球卫星、货运飞船、载人飞船甚至小型太空站的许多功能。它还可以完成一般航天器所没有的功能,如向近地轨道施放卫星,向高轨道发射卫星,从轨道上捕捉、维修和回收卫星等。
到目前为止,世界上真正投入使用的航天飞机只有美国航天飞机一种。但美国航天飞机计划也有过惨痛的教训,1986年1月28日发生了震惊世界的“挑战者”号爆炸事件。当时因固体火箭助推器一现场连接处的O形密封环被烧穿,造成外贮箱破损,引起爆炸,7名航天精英在人们的注视之中踏上了不归之路。随后航天飞机停飞了32个月,一些系统进行了重新设计和改进。1991年4月出厂的“奋进”号是为代替失事的“挑战者”号而制造的。

品牌、内容合作请点这里:寻求合作 ››


让您成为更懂趋势的人
想看更多前瞻的文章?扫描右侧二维码,还可以获得以下福利:
下载APP
关注微信号
扫一扫下载APP
与资深行业研究员/经济学家互动交流让您成为更懂趋势的人
违法和不良信息举报电话:400-068-7188 举报邮箱:service@qianzhan.com 在线反馈/投诉 中国互联网联合辟谣平台
Copyright © 1998-2026 深圳前瞻资讯股份有限公司 All rights reserved. 粤ICP备11021828号-2 增值电信业务经营许可证:粤B2-20130734