
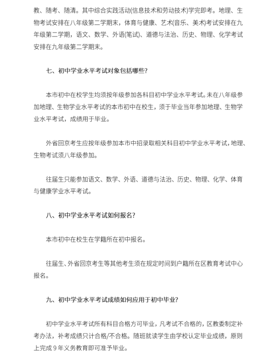
依据北京市教委《关于进一步推进高中阶段学校考试招生制度改革的实施意见》,从2018年入学初一新生开始,初中12门科目将全部纳入初中学考的范围,实行全科开考、随教随考,2021年,毕业会考和中考将首次两考合一。
3月23日,北京市教委公布了《北京市初中学业水平考试实施办法》,明确了两考合一的细则,并作出了重要解读。
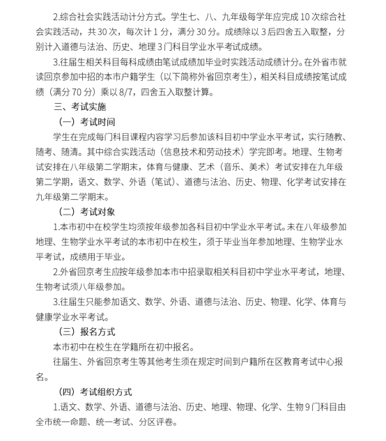
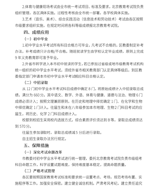
以下为《北京市初中学业水平考试实施办法》全文:





以下为《北京市初中学业水平考试实施办法政策解读》全文:




品牌、内容合作请点这里:寻求合作 ››


让您成为更懂趋势的人
想看更多前瞻的文章?扫描右侧二维码,还可以获得以下福利:
下载APP
关注微信号
扫一扫下载APP
与资深行业研究员/经济学家互动交流让您成为更懂趋势的人
违法和不良信息举报电话:400-068-7188 举报邮箱:service@qianzhan.com 在线反馈/投诉 中国互联网联合辟谣平台
Copyright © 1998-2026 深圳前瞻资讯股份有限公司 All rights reserved. 粤ICP备11021828号-2 增值电信业务经营许可证:粤B2-20130734