哥伦比亚大学欧文医学中心研究人员的一项新研究表明,免疫系统最古老的分支之一——称为补体(complement),可能正在影响新冠病症的严重程度。

在补体与COVID相关的其他发现中,研究人员发现,与年龄相关的黄斑变性(补体过度活跃引起的疾病)的人更有可能发生严重并发症并因新冠死亡。
另外,与补体的联系表明,抑制补体系统的现有药物可以帮助治疗重症患者。
该研究于当地时间8月3日发表在《自然·医学》(Nature Medicine)杂志上。

作者还发现,有证据表明——凝血活性也与COVID的严重程度有关,并且某些补体和凝血基因的突变与新冠患者的住院治疗有关。
“这些结果共同为COVID-19的病理生理学提供了重要见解,并描绘了补体和凝血途径在确定新冠感染患者的临床结局中的作用,”MPH博士Sagi Shapira表示。他与同在哥伦比亚大学瓦格洛斯医学院的教授Nicholas Tatonetti博士领导了这项研究。
新冠病毒拟态研究的发现
研究凝血和补体在新冠中的作用的想法,始于对地球上所有病毒(总数超过7,000种)的病毒模拟的全面调查。
Sagi Shapira博士称:“病毒所具有的蛋白质可以模仿某些宿主蛋白质,从而诱骗宿主细胞帮助病毒完成生命周期。” “除了我们感兴趣的基本生物学问题以外,基于我们以前的工作和其他人的工作,我们怀疑识别出这些模仿物可能会提供有关病毒如何引起疾病的线索。”
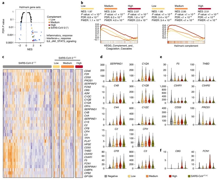
调查发现,新冠病毒堪称“模仿大师”,特别是参与凝血的蛋白质和组成补体的蛋白质。补体是人类免疫系统最古老的分支之一。鼻咽拭子的转录谱分析表明,除I型干扰素和白介素6依赖性炎症反应外,感染还导致补体和凝血途径的牢固结合。
补体蛋白的作用有点像抗体,并通过粘附在病毒和细菌上并将其标记为破坏来帮助消除病原体。补体还可以增加体内的凝血和炎症。
因此,Sagi Shapira博士和Nicholas Tatonetti博士对患有黄斑变性的新冠患者进行了检查。黄斑变性(macular degeneration),是由补体过度活跃以及常见的凝血障碍——例如血栓形成和出血——引起的眼部疾病。
在进入哥伦比亚大学欧文医学中心的11,000名疑似COVID-19患者中,研究人员发现,与年龄相关的黄斑变性患者中有25%以上死亡,大大超过平均死亡率(8.5%),而且这其中大约20%需要插管。无法通过患者年龄或性别的差异来解释更高的死亡率和插管率。
Sagi Shapira博士表示:“补体在肥胖症和糖尿病中也更加活跃,并且可能至少部分地解释了为什么患有这些疾病的人也因新冠而导致更大的死亡风险。”
有凝血功能障碍病史的人,死于COVID感染的风险也增加了。


图1:确诊新冠感染后,黄斑变性和凝血障碍的病史与不良预后相关。

图2:新冠感染参与了补体和凝血级联的强大转录调控。
凝血和补体途径被激活
然后研究人员检查了感染冠状病毒的人的基因活性有何不同。
该分析揭示了新冠感染患者的特征,表明该病毒参与并诱导了人体补体和凝血系统的强烈活化。
Tatonetti说:“我们发现补体是SARS-CoV-2感染患者中表达差异最大的途径之一。” “作为免疫系统的一部分,您可能希望补体被激活,但这似乎超出了您在流感等其他感染中所见的水平。”
一些凝血和补体基因与住院相关
将严重的新冠症状与凝血和补体相关联的更多证据,来自对英国生物库中成千上万名新冠患者的基因分析,其中包含了50万人的医疗记录和遗传数据。
作者发现,影响补体或凝血活性的几种基因的变异与需要住院的更严重的新冠症状有关。“这些变式不一定会决定某人的结果。” “但是这一发现是另一条证据,表明补体和凝血途径参与了与新冠相关的发病率和死亡率。”
有针对性的凝结和互补
自大流行开始以来,治疗COVID-19患者的内科医生就注意到了凝血问题,并且正在进行多项临床试验,以确定使用现有抗凝治疗方法的最佳方法。
补体抑制剂目前用于相对罕见的疾病中,但至少一项临床试验正在对新冠患者进行测试。
Tatonetti说:“我认为我们的发现为凝血和补体在新冠病情中发挥作用这一观点提供了更坚实的基础,并有望激发其他人对这一假设进行评估,看看它是否对对抗持续的大流行病有用。”
编译/前瞻经济学人APP资讯组
参考来源:https://scitechdaily.com/ancient-part-of-immune-system-may-underpin-severe-covid-19-key-may-be-in-your-eyes/
https://www.nature.com/articles/s41591-020-1021-2
品牌、内容合作请点这里:寻求合作 ››


让您成为更懂趋势的人
想看更多前瞻的文章?扫描右侧二维码,还可以获得以下福利:
下载APP
关注微信号
扫一扫下载APP
与资深行业研究员/经济学家互动交流让您成为更懂趋势的人
违法和不良信息举报电话:400-068-7188 举报邮箱:service@qianzhan.com 在线反馈/投诉 中国互联网联合辟谣平台
Copyright © 1998-2026 深圳前瞻资讯股份有限公司 All rights reserved. 粤ICP备11021828号-2 增值电信业务经营许可证:粤B2-20130734