中国专利奖评选活动自1989年起开始举办,至今已成功举办了22届。近日,国家知识产权局官网公布了第二十二届中国专利奖授奖的决定。
第二十二届中国专利金奖项目名单:



第二十二届中国外观设计金奖项目名单:

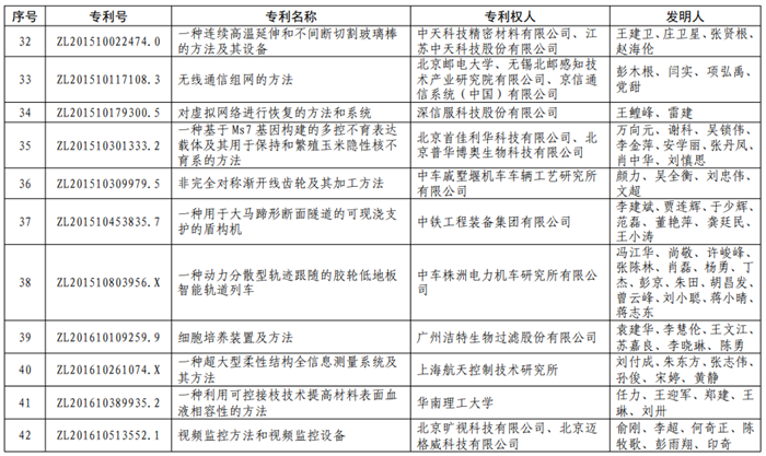
第二十二届中国专利银奖项目名单:






第二十二届中国外观设计银奖项目名单:


同时,国家知识产权局决定授予:
“一种治疗胃病的中药及其制备工艺”等825项发明、实用新型专利中国专利优秀奖;“集成无烟灶”等56项外观设计专利中国外观设计优秀奖。
江苏省知识产权局等8家单位中国专利奖最佳组织奖,上海市知识产权局等20家单位中国专利奖优秀组织奖,杨卫等15位院士中国专利奖最佳推荐奖。
前瞻经济学人APP资讯组
参考来源:https://www.cnipa.gov.cn/col/col59/index.html
品牌、内容合作请点这里:寻求合作 ››


让您成为更懂趋势的人
想看更多前瞻的文章?扫描右侧二维码,还可以获得以下福利:
下载APP
关注微信号
扫一扫下载APP
与资深行业研究员/经济学家互动交流让您成为更懂趋势的人
违法和不良信息举报电话:400-068-7188 举报邮箱:service@qianzhan.com 在线反馈/投诉 中国互联网联合辟谣平台
Copyright © 1998-2026 深圳前瞻资讯股份有限公司 All rights reserved. 粤ICP备11021828号-2 增值电信业务经营许可证:粤B2-20130734