
(图片来源:摄图网)
据媒体报道,特斯拉已暂停其人形机器人Optimus的量产,原因是手部与前臂的灵活度无法达到类人灵活度,工程团队在多轮技术攻关后仍未突破关键瓶颈,导致大量已生产的机体因缺失手部组件而积压,生产线被迫暂停。
Optimus自2021年首次亮相以来,被马斯克视为特斯拉“宏图计划”中超越电动车业务的核心技术。原计划2025年量产5000台的目标已两度下调:先降至2000台,至2025年7月实际仅产出数百台,最终被迫停产。知情人士透露,机械手灵活度不足的问题早在2024年夏天便已显现,团队尝试多种技术路径(如高密度传感器、仿生关节设计)均未成功,马斯克此前在播客节目中表示,手部的精细操作是整个设计中最难的部分。
除机械手难题外,Optimus还面临多重技术挑战,2.3 kWh电池续航不足两小时,远低于人类工作时长、关节电机过热以及软件效率仅达人类一半,在复杂任务中表现迟缓,特斯拉因此决定暂停量产,将资源集中于第三代产品的设计迭代,复产时间尚未公布。
尽管量产受阻,特斯拉仍加速推进Optimus的技术升级。2025年9月,在“宏图计划4.0”中,特斯拉将Optimus提升至战略核心地位,马斯克更是大胆预测,未来特斯拉80%的价值可能来自于Optimus业务,并设定2030年前年产100万台的激进目标。9月30日,特斯拉宣布,其人形机器人Optimus计划于2025年底推出第三代产品,2026年启动量产。
2025年被视为“人形机器人量产元年”,但目前,全球市场仍处于“小批量”阶段,距离真正意义上的大规模商业化还有一段距离。据统计,2023年全球人形机器人市场规模约21.6亿美元,前瞻产业研究院,预计未来人形机器人将在更多场景中实现商业化应用,到2029年,全球人形机器人产业规模预期达324亿美元。

然而,技术、成本与应用场景的三重挑战制约了人形机器人规模化落地。
例如技术方面,柔轮是谐波减速器的关键部件之一,负责传递运动和力矩,一旦发生疲劳断裂,谐波减速器失效,将导致关键关节失灵,使机器人无法完成预定任务,增加故障率。

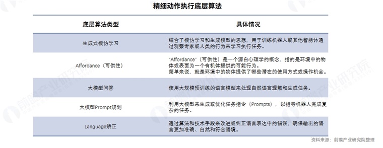
底层算法模型尚未统一影响整体效率,精细操作中不同任务对应不同的奖励函数,无法设置统一的奖励函数进行强化学习,因此目前尚未有统一的底层算法。对于每一个具体的精细动作任务,都需要单独开发和调校相应的算法模型,导致不同组件或子系统之间的兼容性和互操作性较差,影响人形机器人整体性能和效率。

不久前,著名机器人专家、iRobot联合创始人罗德尼·布鲁克斯向狂热的人形机器人投资潮泼下一盆冷水。他指出,人类双手拥有约17000个专门的触觉感受器,而机器人目前无法复制这种精细触觉数据,机器学习在语音识别和图像处理领域的成功依赖于长期数据积累,但触觉数据缺乏类似基础。此外,全尺寸人形机器人需消耗大量能量保持直立,一旦摔倒破坏性能量呈立方级放大。他断言未来15年内,真正商业化的人形机器人将彻底抛弃人类形态,大概率“带轮子、多机械臂、却不再像人”。
深圳众擎机器人联合创始人姚淇表示,在人形机器人产业,我们已经突破了从0到1。从1到100,有些人已经突破了,甚至开始走到100到1000的阶段了。他指出,百台、千台级别的量产都属于小批量生产,这样的量级对于整个供应链的打磨,还没有办法达到一个跨越式的迭代跟升级,也没有办法通过这样的量级来做颠覆性的结构化的调整。
前瞻经济学人APP资讯组
更多本行业研究分析详见前瞻产业研究院《2025年中国人形机器人产业发展蓝皮书——人形机器人量产及商业化关键挑战》
同时前瞻产业研究院还提供产业新赛道研究、投资可行性研究、产业规划、园区规划、产业招商、产业图谱、产业大数据、智慧招商系统、行业地位证明、IPO咨询/募投可研、专精特新小巨人申报、十五五规划等解决方案。如需转载引用本篇文章内容,请注明资料来源(前瞻产业研究院)。
更多深度行业分析尽在【前瞻经济学人APP】,还可以与500+经济学家/资深行业研究员交流互动。更多企业数据、企业资讯、企业发展情况尽在【企查猫APP】,性价比最高功能最全的企业查询平台。
品牌、内容合作请点这里:寻求合作 ››


让您成为更懂趋势的人
想看更多前瞻的文章?扫描右侧二维码,还可以获得以下福利:
下载APP
关注微信号
扫一扫下载APP
与资深行业研究员/经济学家互动交流让您成为更懂趋势的人
违法和不良信息举报电话:400-068-7188 举报邮箱:service@qianzhan.com 在线反馈/投诉 中国互联网联合辟谣平台
Copyright © 1998-2026 深圳前瞻资讯股份有限公司 All rights reserved. 粤ICP备11021828号-2 增值电信业务经营许可证:粤B2-20130734