
据央视新闻报道,近日全球首个“双塔一机”光热储能电站迎来了关键的里程碑,正式进入最后的调试阶段,随着定日镜跟着太阳角度做最后微调,把阳光精准汇聚到东塔顶端,东塔慢慢亮起,这意味着,全球首个“双塔一机”光热储能电站全系统成功试运行。
该光热储能电站的核心是两座约 200 米高的吸热塔,它们被 2.7 万块定日镜环绕。这些定日镜能够精准地捕捉太阳光,并将其汇聚到吸热塔的顶端,将普通的阳光转化为可稳定发电的清洁能源。在吸热塔内部,工作人员通过一系列复杂的设备和系统,实现了能量的高效捕获、传递与储存。
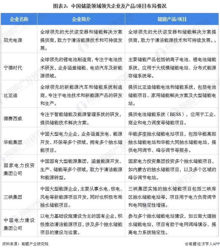
储能作为能量存储的重要方式,其发展水平代表着一个国家在半导体领域的“软实力”。其中又分为机械储能、电化学储能、热储能、化学储能、电磁储能等,机械储能和电化学储能依然占据绝对优势,其余储能技术市场极小,还有待开发。电化学储能领域中,宁德时代、比亚迪是行业的领军企业;在抽水储能领域,三峡集团、华能集团、国家电力投资集团等传统电力企业是主要竞争者。

代表性企业分布方面,广东、江苏、浙江、北京等区域在储能产业链中有代表性企业,如广东省拥有华为、比亚迪、亿纬锂能、欣旺达等;江苏省拥有中天科技、远景动力、孚能科技等;浙江省拥有正泰集团、南都电源、西子洁能、中恒电气、炬华科技等;北京市中节能、龙源电力、国投电力、华电集团、京能国际等。

而在抽水蓄能和电化学储能之外,其他新型储能技术也正在快速发展,政策与市场的双重驱动为行业注入强劲动能,国家能源局明确 2030 年实现新型储能全面市场化发展的目标,技术层面多元突破,随着 136 号文取消强制配储倒逼产业升级,叠加容量补偿机制逐步完善,行业将加速向技术创新驱动转型。
恒基能脉副总经理李振国介绍,“双塔一机”光热储能电站的熔盐储热系统最大储热量相当于 60 万度电,可持续供电 6 小时。它不仅可以利用太阳光直接加热,还能将风电、光伏产生的富余电能转化为热能储存起来,实现多种能源的综合利用。
与传统的单塔光热电站相比,“双塔一机”乃至未来可能的多塔架构,不仅突破了单机容量的限制,还显著提升了发电效率、发电总量和储能能力。这一创新架构为我国光热储能技术的规模化发展探索了全新的路径,具有重要的战略意义。
前瞻经济学人APP资讯组
更多本行业研究分析详见前瞻产业研究院《中国储能行业市场前瞻与投资预测分析报告》
同时前瞻产业研究院还提供产业新赛道研究、投资可行性研究、产业规划、园区规划、产业招商、产业图谱、产业大数据、智慧招商系统、行业地位证明、IPO咨询/募投可研、专精特新小巨人申报、十五五规划等解决方案。如需转载引用本篇文章内容,请注明资料来源(前瞻产业研究院)。
更多深度行业分析尽在【前瞻经济学人APP】,还可以与500+经济学家/资深行业研究员交流互动。更多企业数据、企业资讯、企业发展情况尽在【企查猫APP】,性价比最高功能最全的企业查询平台。
品牌、内容合作请点这里:寻求合作 ››


让您成为更懂趋势的人
想看更多前瞻的文章?扫描右侧二维码,还可以获得以下福利:
下载APP
关注微信号
扫一扫下载APP
与资深行业研究员/经济学家互动交流让您成为更懂趋势的人
违法和不良信息举报电话:400-068-7188 举报邮箱:service@qianzhan.com 在线反馈/投诉 中国互联网联合辟谣平台
Copyright © 1998-2026 深圳前瞻资讯股份有限公司 All rights reserved. 粤ICP备11021828号-2 增值电信业务经营许可证:粤B2-20130734